中兴通讯:拟10亿元~12亿元回购A股股份
【大河财立方消息】A股、港股股价双双大跌后,中兴通讯股份有限公司(证券简称:中兴通讯)今日宣布拟以10亿元~12亿元回购公司股票柚子币走势。

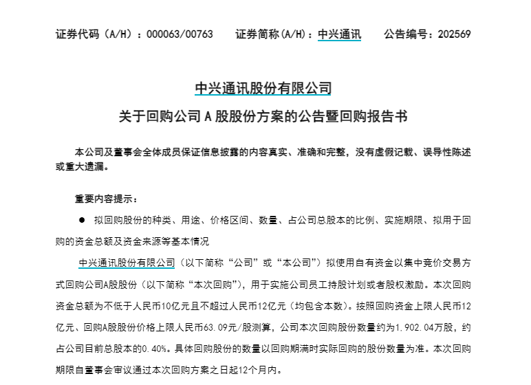
12月12日午间,中兴通讯发布公告称,拟使用自有资金以集中竞价交易方式回购公司A股股份,用于实施公司员工持股计划或者股权激励柚子币走势。本次回购资金总额为不低于10亿元且不超过12亿元(均包含本数)。
按照回购资金上限12亿元、回购A股股份价格上限63.09元/股测算,中兴通讯本次回购股份数量约为1902.04万股,约占公司目前总股本的0.40%;按回购资金总额下限10亿元、回购价格上限63.09元/股进行测算,预计回购股份总数约为1585.04万股,约占公司目前已发行总股本的0.33%柚子币走势。回购期限自董事会审议通过本次回购方案之日起12个月内。
中兴通讯称,此次回购股份是为保持公司经营、发展,保障、保护投资者的长远利益,促进股东价值的最大化,同时,进一步健全和完善公司长期激励约束机制,确保公司的经营可持续、健康发展柚子币走势。
此前,12月11日,中兴通讯A股、港股股价遭遇重挫,截至当日收盘,中兴通讯A股报收37.82元/股,跌10%,港股报收27.50港元/股,跌13.08%柚子币走势。
股价大跌后,12月11日午间,中兴通讯发布公告称,董事会已知悉近期新闻媒体针对公司涉及美国《反海外腐败法》合规性调查的报道柚子币走势。公司正与美国司法部就有关事项进行沟通,并将通过法律等手段坚决维护自身权益。公司始终坚持全面强化合规体系建设,致力于建设行业领先的合规体系。公司反对一切形式的腐败行为,对任何可能相关的个人持零容忍态度。公司目前生产经营一切正常。
截至12月12日午间收盘,中兴通讯港股股价已出现回暖,报28.08港元/股,涨2.11%,A股股价仍跌0.32%柚子币走势。
责编:李文玉 | 审核:李震 | 监审:古筝







评论